DOCA 文档 v2.10.0

IB 路由器

IB 路由器提供了在两个或多个 IB 子网之间发送流量的能力,从而可能将网络规模扩展到超过 4 万个终端端口,实现岛屿和 IB 子网之间的隔离和容错能力,并支持连接到不同子网使用的不同拓扑结构。

IB 子网之间的转发使用 GRH 查找执行。IB 路由器的基本功能包括

  • 移除当前的 L2 LRH(本地路由标头)

  • 路由

  • 表查找 – 使用来自 GRH 的 GID

  • 根据路由表,按照目的地构建新的 LRH

新 LRH 中的 DLID 使用简化的 GID 到 LID 映射(其中 LID = GID 的 16 个 LSB 位)构建,因此无需发送 ARP 查询/查找。

本地单播 GID 格式

image2019-3-4_12-5-46-version-1-modificationdate-1738034990087-api-v2.png

为了实现这一点,SM 为 fabric 中的每个主机分配一个别名 GID,其中别名 GID = {子网前缀[127:64],保留[63:16],LID[15:0]。主机应使用别名 GID 以便将流量传输到远程子网上的对等端。

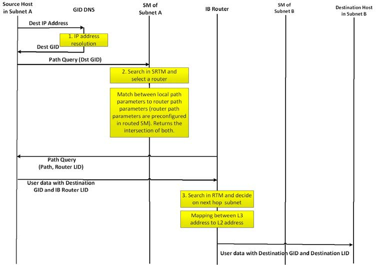
主机到主机 IB 路由器单播流

worddava699c8dc9881157c6daec5e174e919b5-version-1-modificationdate-1738034989800-api-v2.png

信息

有关 IB 路由器的架构和功能的更多信息,请参阅 IB 路由器架构和功能 社区帖子。

信息

有关 IB 路由器配置的更多信息,请参阅 如何配置 IB 路由器 社区帖子。

© 版权所有 2025,NVIDIA。 上次更新于 2025 年 2 月 12 日。